
Левая колонка
Фильтр
поделился публикацией
Повышение линейности и эффективности ламповых каскадов. Часть 2. Активная анодная нагрузка.
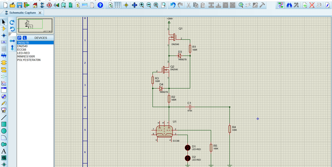
Эта публикация является продолжением рассуждений, начатых здесь: "Повышение линейности и эффективности ламповых каскадов. Часть 1. Катодный хвост". Будем считать, что с катодными цепями драйвера мы разобрались в предыдущей публикации, теперь давайте посмотрим, что у нас творится в аноде входной радиолампы? Для тех, кто начал читать сразу со второй части, - фото ниже для вас. Мы видим классическую схему включения анодной нагрузки в виде постоянного резистора R1. Решение простое и понятное от которого я предлагаю отступить в пользу активной нагрузки в виде источника постоянного тока (CCS). Фильтрующие конденсаторы С13 и С14 важны и эффективны для резистивной анодной нагрузки! А вот в случае применения активной нагрузки в виде источника постоянного тока (CCS) их можно удалить за ненадобностью. Также мы смело можем избавиться от резистора R2 и запитать драйверный каскад сразу от анодного напряжения выходного каскада. Удобно, правда? Как будем делать источник постоянного тока для анодной
Показать еще
0 комментариев
2 раза поделились
18 классов
- Класс
На этом пока всё
Войдите в ОК, чтобы посмотреть всю ленту
478
- евгений гаврилов (ew8cw)гомель
- Владимир Москаленко ( RK6BBT )станица Черниговская
- Александр Обметица UB6ZBAСвердловск
- Sergey (RA9UGM)пос. Кузбасский (Кемеровский район)
- Юрий Качаев (RW0AE)Новоселово Красноярский край